回路計算 - 合成インピーダンス
概要
回路の受動素子(抵抗R、コイルL、コンデンサC)が直列接続または並列接続されている場合の合成インピーダンスの計算手順を記載する。
RL直列回路の合成インピーダンス
RL直列回路は、抵抗RとコイルLが直列に接続された回路で、下図のような回路になる。

直列回路の合成インピーダンスを求める場合、それぞれのインピーダンスを加算することにより求められる。
RL直列回路の合成インピーダンスは、次式で与えられる。
なお、角周波数である。
- 複素数表示の場合
であるため、となり、
RL直列回路の合成インピーダンスのベクトルの向きは、必ず右上向き(複素数平面の第1象限)になる。
- 合成インピーダンスの大きさの場合
RC直列回路の合成インピーダンス
RC直列回路は、抵抗RとコンデンサCが直列に接続された回路で、下図のような回路になる。

直列回路の合成インピーダンスを求める場合、それぞれのインピーダンスを加算することにより求められる。
RC直列回路の合成インピーダンスは、次式で与えられる。
なお、角周波数である。
- 複素数表示の場合
であるため、
となり、
RC直列回路の合成インピーダンスのベクトルの向きは、必ず右下向き(複素数平面の第4象限)になる。
- 合成インピーダンスの大きさの場合
LC直列回路の合成インピーダンス
LC直列回路は、抵抗RとコンデンサCが直列に接続された回路で、下図のような回路になる。

直列回路の合成インピーダンスを求める場合、それぞれのインピーダンスを加算することにより求められる。
LC直列回路の合成インピーダンスは、次式で与えられる。
なお、角周波数である。
- 複素数表示の場合
であるため、
となり、
LC直列回路の合成インピーダンスのベクトルの向きは、必ず、虚数軸上となる。
LC直列回路の合成インピーダンスは、上式の分母が正・負・ゼロの時、それぞれのベクトルの向きが変わる。
したがって、の時で、場合分けして考える必要がある。
- の場合
- 上式のリアクタンスが正になるため、合成インピーダンスのベクトルは、虚数軸上の正の向きになる。
- の場合
- 上式のリアクタンスが負になるため、合成インピーダンスのベクトルは、虚数軸上の負の向きになる。
- の場合
- 上式のリアクタンスが0になるため、合成インピーダンスのベクトルは、複素数平面の原点Oとなる。
- インピーダンスが0ということは、その回路は短絡状態と同じになる。
- また、 すなわち、 は、回路の共振条件である。
- 合成インピーダンスの大きさの場合
RLC直列回路の合成インピーダンス
RLC並列回路は、抵抗R、コイルL、コンデンサCが並列に接続された回路で、下図のような回路になる。

直列回路の合成インピーダンスを求める場合、それぞれのインピーダンスを加算することにより求められる。
RLC直列回路の合成インピーダンスは、次式で与えられる。
なお、角周波数である。
- 複素数表示の場合
であるため、
となり、
RLC直列回路の合成インピーダンスのベクトルの向きは、複素数平面の右上(第1象限)または右下(第4象限)または実数軸上となる。
RLC直列回路の合成インピーダンスは、上式の虚部()が正・負・ゼロの時、それぞれのベクトルの向きが変わる。
したがって、の時で、場合分けして考える必要がある。
- の場合
- 上式のリアクタンスが正になるため、合成インピーダンスのベクトルは、右上の向き(第1象限)になる。
- の場合
- 上式のリアクタンスが負になるため、合成インピーダンスのベクトルは、右下の向き(第4象限)になる。
- の場合
- 上式のリアクタンスが0になるため、合成インピーダンスのベクトルは、実数軸上の正の向きになる。()
- この条件を満たす周波数は共振周波数であるため、コイルLとコンデンサCの直列回路部分は短絡状態と同じになる。
- また、 すなわち、 は、回路の共振条件である。
- 合成インピーダンスの大きさの場合
RL並列回路の合成インピーダンス
RL並列回路は、抵抗RとコイルLが並列に接続された回路で、下図のような回路になる。

並列回路の合成インピーダンスを求める場合、
それぞれのインピーダンスの逆数(アドミタンス)を加算して、その逆数をとることにより求められる。
RL並列回路の合成インピーダンスは、次式で与えられる。
なお、角周波数である。
- 複素数表示の場合
であるため、
となり、
RL並列回路の合成インピーダンスのベクトルの向きは、必ず右上向き(複素数平面の第1象限)になる。
- 合成インピーダンスの大きさの場合
RC並列回路の合成インピーダンス
RC並列回路は、抵抗RとコンデンサCが並列に接続された回路で、下図のような回路になる。

並列回路の合成インピーダンスを求める場合、
それぞれのインピーダンスの逆数(アドミタンス)を加算して、その逆数をとることにより求められる。
RC並列回路の合成インピーダンスは、次式で与えられる。
なお、角周波数である。
- 複素数表示の場合
であるため、
となり、
RC並列回路の合成インピーダンスのベクトルの向きは、必ず右下向き(複素数平面の第4象限)になる。
- 合成インピーダンスの大きさの場合
LC並列回路の合成インピーダンス
LC並列回路は、抵抗RとコンデンサCが並列に接続された回路で、下図のような回路になる。

並列回路の合成インピーダンスを求める場合、
それぞれのインピーダンスの逆数(アドミタンス)を加算して、その逆数をとることにより求められる。
LC並列回路の合成インピーダンスは、次式で与えられる。
なお、角周波数である。
- 複素数表示の場合
であるため、
となり、
LC並列回路の合成インピーダンスのベクトルの向きは、必ず、虚数軸上となる。
LC並列回路の合成インピーダンスは、上式の分母が正・負・ゼロの時、それぞれのベクトルの向きが変わる。
したがって、の時で、場合分けして考える必要がある。
- の場合
- 上式のリアクタンスが正になるため、合成インピーダンスのベクトルは、虚数軸上の正の向きになる。
- の場合
- 上式のリアクタンスが負になるため、合成インピーダンスのベクトルは、虚数軸上の負の向きになる。
- の場合
- 上式のリアクタンスが無限大になるため、合成インピーダンスのベクトルは、虚数軸上の正の向きに無限大となる。
- インピーダンスが無限大ということは、その回路は開放状態と同じになる。
- また、 すなわち、 は、回路の共振条件である。
- 合成インピーダンスの大きさの場合
RLC並列回路の合成インピーダンス
RLC並列回路は、抵抗R、コイルL、コンデンサCが並列に接続された回路で、下図のような回路になる。

並列回路の合成インピーダンスを求める場合、
それぞれのインピーダンスの逆数(アドミタンス)を加算して、その逆数をとることにより求められる。
RLC並列回路の合成インピーダンスは、次式で与えられる。
なお、角周波数である。
- 複素数表示の場合
であるため、
となり、
RLC並列回路の合成インピーダンスのベクトルの向きは、複素数平面の右上(第1象限)または右下(第4象限)または実数軸上となる。
RLC並列回路の合成インピーダンスは、上式の分子(特に、)が正・負・ゼロの時、それぞれのベクトルの向きが変わる。
したがって、の時で、場合分けして考える必要がある。
- の場合
- 上式のリアクタンスが正になるため、合成インピーダンスのベクトルは、右上の向き(第1象限)になる。
- の場合
- 上式のリアクタンスが負になるため、合成インピーダンスのベクトルは、右下の向き(第4象限)になる。
- の場合
- 上式のリアクタンスが0になるため、合成インピーダンスのベクトルは、実数軸上の正の向きになる。()
- この条件を満たす周波数は反共振周波数であるため、コイルLとコンデンサCの並列回路部分は開放状態と同じになる。
- また、 すなわち、 は、回路の共振条件である。
- 合成インピーダンスの大きさの場合
例題
例題 1
下図のようなRL回路がある時、抵抗に掛かる電圧を求める。

回路のインピーダンスとインピーダンスの大きさは、次式となる。
全体に流れる電流Iの大きさは、次式となる。
したがって、抵抗に掛かる電圧は、次のようになる。
となる。
インダクタに掛かる電圧は、次のようになる。
となる。
電圧および電圧の大きさを求める場合は、次式のように計算する。
より、
となる。
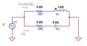
例題 2
下図のような回路がある時、各抵抗、インダクタ、コンデンサに掛かる電圧を求める。

電流I1より、
電流I2は、電源電圧100[V]と抵抗R2およびコンデンサCのインピーダンスZ2より、10[A]となる。
回路に流れる全電流Iは、電源電圧Eから回路全体のインピーダンスZを除算することにより、求めることができる。
したがって、インピーダンス の大きさは、
となる。
または、次式のように求めることもできる。